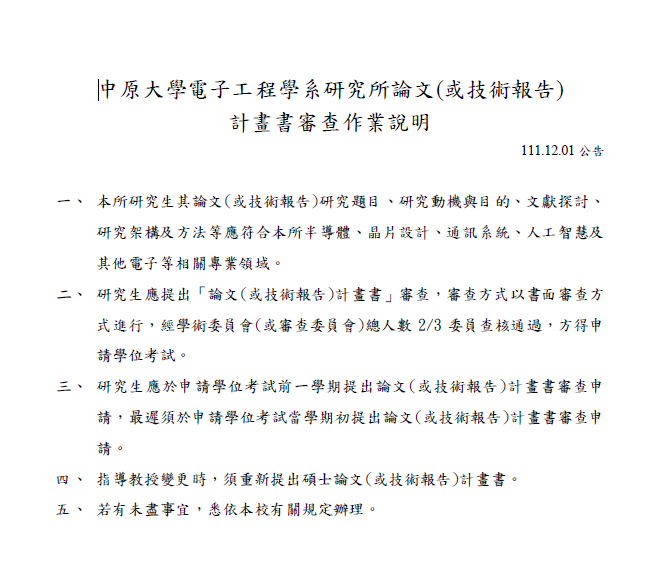
[114-2學期預提口試者適用]研究所論文(或技術報告)計畫書審查作業說明
※同學原則上只須於學位考試前通過乙次計畫書審查即可,但如有變更指導教授或研究內容,請與指導教授確認是否重新提出碩(博)士論文(或技術報告)計畫書。
※預計於114-2學期申請學位考試的研究所學生,請務必於提出學位考試申請前通過論文(或技術報告)計畫書審查,才具備提出學位考試申請的資格喔!
※論文(或技術報告)計畫書審查辦理日期及繳交資料如下表:
| 辦理日程 | ※非公告時段均不受理申請。※
審查時間:請於115年3月9日至3月20日申請,通過後可於當學期(114-2)起申請學位考試。 |
| 適用對象 | 【碩博士生(含碩專)】111學年度以後申請學位考試者。 |
| 應附資料 | 1. 計畫書審查申請表及論文(或技術報告)計畫書紙本1份。
2. 計畫書審查申請表PDF檔(需含指導教授簽名)。 3. 論文(或技術報告)計畫書PDF檔(需含指導教授簽名)。
|

