首頁
中原首頁
English
繁體中文
繁體中文
zh-hant
English
英語
en
我們的榮耀
教師傑出表現
學生傑出表現
系友傑出表現
訊息公告
最新消息
一般公告
專題實作
獎助學金
招生訊息
系友訊息
競賽資訊
徵才資訊
系所介紹
系所簡介
教學宗旨
教學資源
研究中心
校內獎助學金
榮譽榜
教師傑出表現
學生傑出表現
系友傑出表現
未來出路
聯絡我們
學系亮點
系所成員
專任教師
半導體組
晶片設計組
通訊系統組
人工智慧組
兼任教師
行政人員
退休教師
歷任主管與助理
課程介紹
課程簡介
專題實作
專題公告
專題實作介紹
成果展花絮
表單下載
在校生
給大學新鮮人的話
大學部
相關規定
表單下載
課程地圖
應修科目表-110學年度以後
應修科目表-109學年度以前
獎助學金
基礎核心課程
碩班/碩專班/博士班
研究所法規及表格下載
課程地圖
應修科目表-110學年度以後
應修科目表-109學年度以前
獎助學金
系學會
系學會公告
關於系學會
活動影片
活動剪影
系學會相關連結
職涯進路
傑出系友
招生訊息
了解電子系
本系優勢
發展介紹
未來出路
電子系 Q&A
研究所招生
招生簡章暨表單下載
獎助學金
輔/轉系&轉學考專區
本校轉學考資訊
本校轉(本)系資訊
雙/輔系資訊
高中生專區
電子系簡介(影片)
活力電子 精彩人生
歡迎加入中原大學電子工程系官方LINE社群
大學生活與校園介紹暨宿舍巡禮
2024高中生大學學系學涯、職涯、生涯體驗營
111學年度-考生如何填寫志願序
111學年度-中原大學系所博覽會
電子系精密儀器設備
師資陣容
專任教師
兼任教師
大學部獎助學金
中原大學簡介
中原大學榮譽
赴姐妹校交換
問鼎中原網(招生中心相關資訊)
Search
Menu
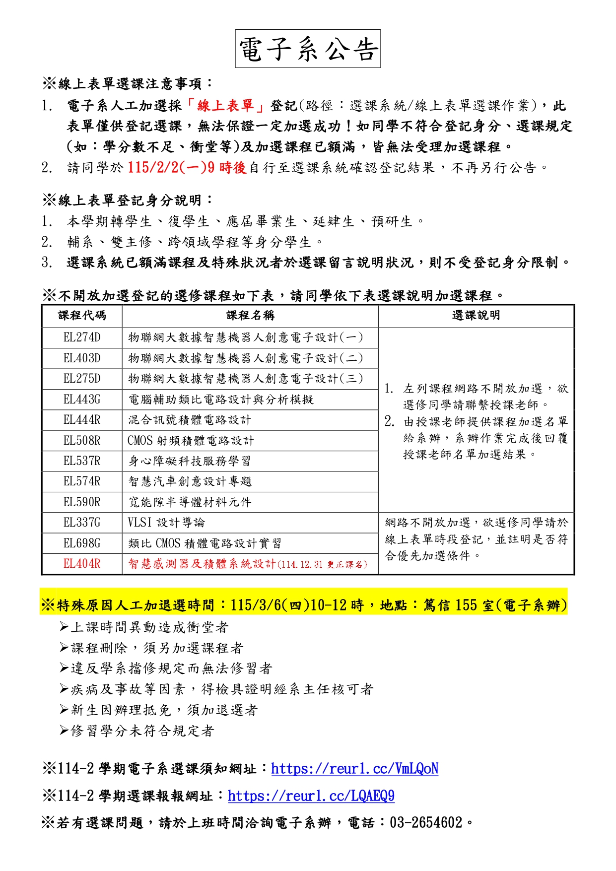
114-2學期電子系選課說明
附件下載
114-2學期電子系選課說明(v2)
114-2學期電子系選課須知
[大三同學請注意]114-2~115-1學期的專題實作指導老師同意...
Scroll to top